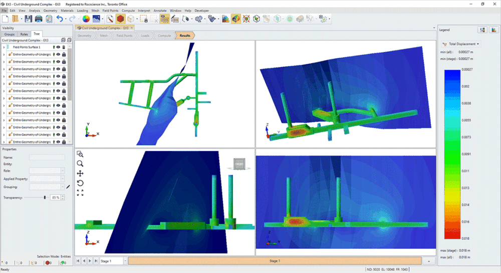
EX3
3D Stress Analysis Software
Utilizes the boundary element method for large-scale underground structures including mines, tunnels, and caverns.

The Latest Features
Learn more about all the new features in the latest release of EX3. Read article



Grow With Our Learning Resources
Explore our Learning Resources and User Guides, designed to help you excel with all of your geotechnical projects, whether you are a practicing engineer, an academic or a student.
EX3
Get EX3 today. Choose your license below:
Personal Lease
USD / year
- One Seat
- One User Device
- Cloud-Hosted Licensing
- Managed in the RocPortal
Flexible Lease
USD / year
- Multiple Seats
- 5 User Devices Per Seat
- Cloud-Hosted Licensing
- Managed in the RocPortal
If you’re interested in hosting your flexible lease licenses on a local server, contact us.
Have questions about our pricing structure? View Plans & Pricing FAQ
Have questions about our pricing structure? View Plans & Pricing FAQ